918博天堂

当前位置:918博天堂官网 > 专题专栏 > 重点领域信息公开 > 召回信息
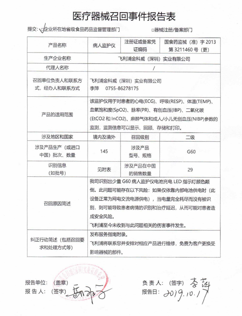
飞利浦金科威(深圳)实业有限公司对病人监护仪主动召回
发布时间:2019-10-21 15:39:35 来源:本网 浏览次数:246 【字体: 打印

  飞利浦金科威(深圳)实业有限公司报告,由于部分病人监护仪电池充电LED指示灯颜色颠倒,特殊情况下可能存在安全风险。飞利浦金科威(深圳)实业有限公司对其生产的病人监护仪(注册证号:国食药监械(准)字2013第3211460号)主动召回。召回级别为二级。涉及产品的型号、规格及批次等详细信息见《医疗器械召回事件报告表》。

  附件:医疗器械召回事件报告表

2019年10月18日

03.png

附件:
分享文章到
返回顶部打印页面关闭本页
扫一扫在手机打开当前页